Как это делает "Горизонт" ?
Всем здравствуйте . Сегодня на обзоре будет блок питания от "Горизонт" . И так вот он красавец

На упаковочной коробке присутствует вся необходимая информация

На самом блоке питания также есть шильдик

Модель : SC-A92N

Напряжение на выходе блока питания без нагрузки 9,4 Вольт . Под нагрузкой 0,8 А уменьшается до 8,9 Вольт , что странно . Именно поэтому будем вскрывать и сравнивать с ранее описанным блоком питания от Qian Fu Da Еlectron Co, Ltd , который также на 9 Вольт 2А .

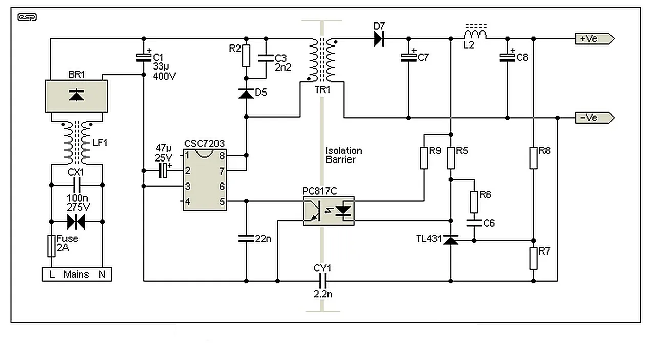
Какая прелесть . Из схемы в блоке "Горизонт" исключены абсолютно все элементы , без которых он просто не будет работать .

Нет входного фильтра , нет варистора , стабилизация напряжения на обычном стабилитроне . Диод применили SR2100 , т.е. на 2 А 100 Вольт. На выходе всего один электролитический конденсатор емкостью 470 µF. Емкость электролитического конденсатора после диодного моста всего 4,7 µF. С обратной стороны платы размещен диодный мост MB10F.

В даташите на CSC7203 элементов побольше , чем в блоке питания "Горизонт" .

А теперь давайте сравним его с ранее описанным блоком питания от Qian Fu Da Еlectron Co, Ltd. В общем блок питания от "Горизонт" совсем "обезжиренный" вариант . Я так полагаю никакие 2 А я с него не получу.

Уже нашел причину такого приличного падения напряжения под нагрузкой . Провод почти без меди , хотя промаркирован как 24AWG .

Попробую измерить напряжение под нагрузкой 0,8 А на выходе блока питания с коротким проводом . В общем неплохо 9,35 Вольт . Осталось проверить на 2 А .

Комментарии
2
Короче - никак горизонт не делает)) Вопрос, почему у нас в продаже так много некачественных и третьесортных блоков питания, на подобии этого?
И особенно меня насмешила бумажка с характеристиками)
Даже поленились заказать хорошую наклейку у китайцев к их блоку питания)