Как создать цифровой проект освещения
Я заметила, что очень многие начинающие светодизайнеры не понимают как, собственно, строится работа на уровне проектном.
Условно, надо вам придумать как расставить осещение в каком-то довольно обширном пространстве - что делать? Конечно, никто не будет ходить и рассматривать все, подмечая в блокнотике какой светильник и где поставить. А как же тогда? Тогда стоит обратиться к специализированному программному оборудованию, которое предназначено для планирование работ по освещению пространства.
Самой популярной программой для таких работ является DIALux evo. Это бесплатная программа с свободной лицензией.
Давайте начнем с краткого и понятного смысла ее работы. Существуют слои, которые отвечают за объекты. Например, ваш условный зал может быть представлен в виде файла, имеющего расширение .dwg. Это - схема того, что вы хотите осветить. Собственно саму схему или макет, как вам больше нравится, вы можете нарисовать в программе autocad. Лицензии сейчас в РФ нету, но кого это когда-либо останавливало.
Да и я слышала, что существуют неплохие торрент файлы, которые, конечно, можно использовать только для ознакомительных целей.

Итак, перед нами интерфейс программы DIALux. Сразу видим кнопку, при помощи которой мы закидываем в нее наш проект автокадовский. Собственно, это первым делом и делаем.

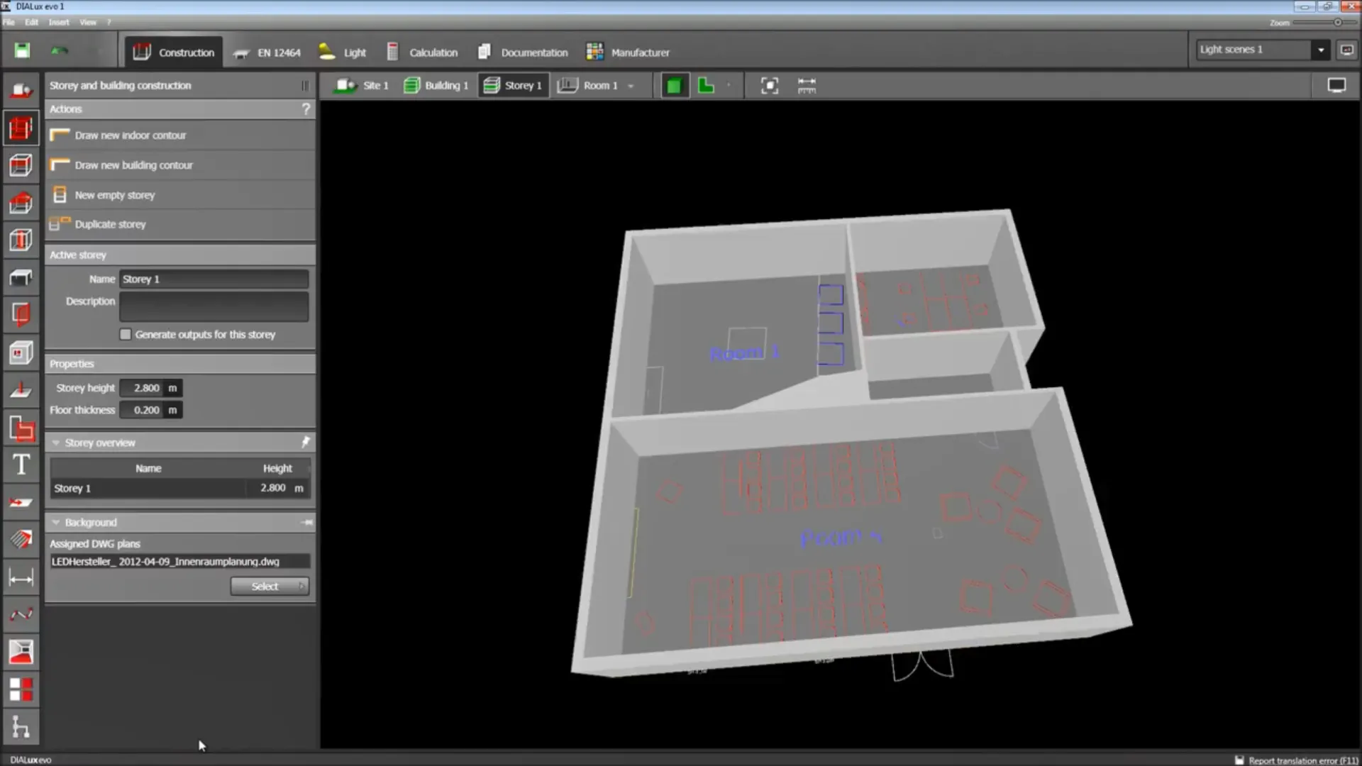
Все конечо хорошо, но у нас тут 2D объект, а освещение существует там, где есть объем. Значит, будем делать эту комнату объемной. Для этого выбираем значок "здание", как на скриншоте.

И в открывшемся меню выбираем пункт "нарисовать новое здание".

После чего у нас появляется инструмент, позволяющий обвести наше здание-комнату, прямо по перриметру его стен.

Обведя все стенки (и не забывая их замыкать) мы получаем, условно, несколько комнат.

Отлично, после этого мы переходим в слой 3д, теперь же он у нас появился.

Очень неплохо получилось. Сразу обратите внимание, там высота стен, которая настраиваемая. По умолчанию 2.8 метра.

Далее, важно понимать, что стены так-то имеют такие вещи как окна..Поставим и их. Вообще, я не буду разжевывать прямо каждый шаг, но понятно, что из левого меню мы выбираем объекты и просто накладываем на наш макет.

Итого, у меня в конечном счете получился вот такой вот домик. Прелесть.

И теперь начинается самая главная магия. Внутри этого ПО лежит куча светильников, и они постоянно обновляются. Открываем вкладочку "свет" и просто начинаем тыкаться по выпадающему меню.

Итак, я натыкала несколько светильников, видите что есть даже диаграмма освещенности от каждого из них. Но все еще как-то схематично.. непонятно..

Выбираем красивую позицию нашего домика-школы и рендерим ее!

Для этого заходим в вкладу "рассчеты" и жмем на кнопку "начать рассчет:

И вот, после того как все подсчиталось, получается красивая картиночка класса!

Вот и вся хитрость. Самое забавное, что эта, казалось бы элементарная штука продается за деньги в виде курсов. Люди хотят обучать этому. Но ведь зачем, если все просто и есть туториалы!
Главное - просто начать!
Комментарии
14
Какая умница
Очень круто, спасибо! Действительно очень нагялдная работа с DIALux! И здорово, что это - фактически возможность развития для людей, которые понимают в освещении.
3-d моделирование освещения, прям новый уровень постов, круто👍
Спасибо за статью.
В свою очередь, я никогда не понимал, почему эти программы для моделирования освещенности являются не онлайн сервисами?!
Ведь через веб интерфейс можно сделать то же самое, а пополнять "базу" светильников куда проще!
Алина, добрый день!
Хотел бы спросить, почему выбор падает на Evo? Я понимаю, что классический Dialux уступает, но что не так с Relux? Все мои друзья проектировщики так же поголовно использую Evo, но почему именного его, никто объяснить не может.
Как в 3д играх!!!