ЭПРА 2004 года выпуска был удачным

Зачем его сняли с производства непонятно . Подклеиваю на трансформатор датчик температуры

Через 15 минут работы температура 42,2 °C. А теперь под крышку и через 90 минут температура остановилась на 46,5 °C.

На затворе мосфета такая картина маслом

Рекомендуемая частота для ЛЛ 40-50 кГц . В этом диапазоне самая большая светоотдача . В нашем случае частота 45,45 кГц . А вот с ЭПРА на ШИМке температура намного выше 73,9 °C.

Частота 46,5 кГц

И последний ЭПРА из новых версий , но уже с ЛЛ 36 Вт . Температура установилась на отметке 77,8 °C.

Частота превышена 58,82 кГц

Имеет смысл ее понизить до 40-50 кГц?
Комментарии
47
@Андрей-Туманенко сказал :
Согласно осциллограмме, в некоторые моменты, к затвору прикладывается отрицательное напряжение...
Частоты отличаются всего на 10 кГц... Не думаю, что повышенным нагрев - это следствие более высокой частоты... Неясна схемотехника ЭПРА на ШИМКЕ. Не понятно, не перегружены ли по току обмотки транса... Так же есть вопросы о наличии снабберных цепей на обмотках транса. Возможно, кроме основной частоты ШИМ, через обмотки протекают токи более высокой частоты, вызванные переходными процессами.
Думаю, что не имеет смысла... Снижение частоты может привести к увеличение токов через моточные изделия...
@Схемотехник сказал :
Это мой косяк , там нет отрицательного напряжения . Просто осциллограф не переключил с "переменки" на "переменка+постоянка" . А вот в этих ЭПРА точно есть отрицательное напряжение на затворах
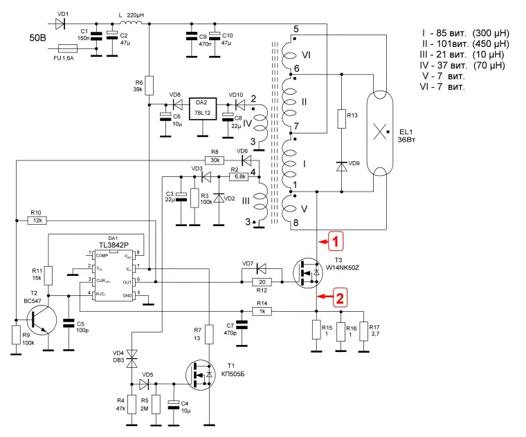
Именно обмотки и нагреваются , если прощупать . На плате есть обозначение защитного диода VD9 и под резистор место есть , а самих элементов нет . А встроенного диода в мосфет не достаточно ?
Тут их тоже нет R16 и VD3
А если уменьшать частоту , то каким образом ? Как будет правильно ? Из элементов защиты не нужно исключать выделенный конденсатор. Его обязательно нужно проверить . Полагаю мосфеты и пробиваются в случае, когда этот конденсатор в обрыве ?
Его назначение можно прочитать ниже
Источник : https://power-e.ru/components/snabber/https://cbasso.pagesperso-orange.fr/Downloads/PPTs/Chris%20Basso%20APEC%20seminar%202011.pdf
Кто пользовался программой ? Подсказывайте
@Андрей-Туманенко сказал :
Без схемы, сложно что-либо предлагать...
Только на уровне предположения... У вас ведь есть источник с таким снаббером? Можно попробовать рассчитать, а затем проверить, сходится ли со значениями на практике... Большая часть коэффициентов понятна, но некоторые неизвестны и остается только догадываться... Vout+Vf - значение выходного напряжения + падение на диоде. Np/Ns - коэффициент трансформации (соотношение витков). Lleak - индуктивность рассеяния (есть возможность измерить?). Imax,pri - амплитудное значение тока в первичной обмотке. Fsw - частота коммутации. Ksnub - ?? DeltaVsnub - Напряжение между Vin и Vdrain ??
@Андрей-Туманенко Может быть какие-то расчеты есть в документации UC3843? Типовые схемы и формулы там точно есть...
@Схемотехник сказал :
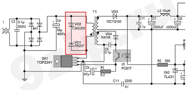
Ради любопытства посмотрел осциллографом на стоке мосфета в ЭПРА на UC3842 амплитуду " выброса " . До 225 Вольт при питании ЭПРА от 60 Вольт. Напряжение сток-исток у P4NK60 по даташиту до 600 Вольт.
Возможно поэтому никто на снабберные цепи для ЭПРА не заморачивался . Мощность преобразователя небольшая , запас по напряжению у мосфета приличный. Остается загадкой почему их "прошибает" . Еще интересно , что в ЭПРА без ШИМки такого выброса нет . Мосфет еле теплый и трансформатор тоже . При этом оба ЭПРА кушают по 0,3 А при входном напряжении 60 Вольт. Почему с ШИМ столько в нагрев уходит ? Хотел при помощи программы посчитать снабберные цепи , но не все могу измерить и подставить для расчета. Есть еще вариант защиты это диод ультрафаст + супрессор . Может этим ограничиться для защиты мосфета ? Например как в этой схеме
Типовая схема на UC3842 есть
@Андрей-Туманенко сказал :
Ну это не мало... Более чем в 3 раза... Насколько мне известно, в обратноходовых преобразователях, максимальное напряжение на ключе должно достигать 2 * Vin. Все-таки вы смотрели именно при каком-то одном напряжении. А как будет изменяться во всем диапазоне - неизвестно...
Основной момент здесь, что низкое напряжение питания. Поэтому, на снаббер и закрыли глаза, что не правильно. То что у мосфетов приличный запас по напряжению, не компенсирует низкой нагрузочной способности стока. Всего 4 ампера, и то в импульсном режиме. Думаю, транзисторы погибают из-за повышенного импульсного тока...
На счет супрессора - не знаю. Думаю лучше поставить родную RCD-снабберную цепочку. Ведь ее принцип действия не хитрый... Просто когда силовой мосфет закрывается, то при достижении на стоке напряжения Vin+Csn - диод открывается и заряжает снабберный конденсатор, который разряжается резистором. Но здесь цепь низковольтная, нужно ставить эксперимент с аналогичными цепочками и смотреть как это влияет на выбросы...
Обратите внимание, что на UC3842 реализована защита по току... В истоке стоит резистор, напряжение которого поступает на вход "current sens".
@Схемотехник сказал :
Попробую собрать RCD и сравню . Тут вот притащили еще один для ЛЛ 40 Вт
Вот плата с него
Из двух собрал один
Мосфет уже более мощный
Не работала защита и все медьсодержащее выдрали . Собрал из двух один , заменил КП505 и все заработало , теперь перезапуск каждые 25-30 секунд.
@Андрей-Туманенко сказал :
Интересно, что плата выполнена из стеклотекстолита... На осциллограммах напряжение на стоке (1, 2) транзистора, а также на затворе (3)? А то что транзистор располагается не на плате, а на корпусе - это так производителем сделано?
@Схемотехник сказал :
Стеклотекстолит же лучше , чем гетинакс . Осциллограммы на выходе ЭПРА : 2 - сток транзистора , 1,3 - выводы трансформатора На затворе вот
Транзистор не на плате с завода . Он родной и за столько лет не сгорел . Наверно оригинальный или схема не самая плохая на ШИМке. Сейчас бы наверно в таком корпусе на плату припаяли ?
@Андрей-Туманенко сказал :
Да, да. Но ведь могли сделать дешевле...
Все четко на затворе....
Да, во многом это заслуга шимки... Если правильно рассчитаны защиты - то все будет хорошо... Вообще, если на UC3843 будет правильно рассчитана защита по току, то пробить транзистор будет очень тяжело... А от перенапряжения должен защитить снаббер. Ну да, и ключ стоит достаточно хороший...
Д2ПАК - это ведь "обрезок" от TO-220. Просто фланец укорочен, а так одно и то же... Но все-таки, Д2ПАК будет ставиться со стороны дорожек. А тепло, видимо, будет рассеиваться стеклотекстолитом...
@Схемотехник сказал :
Еще один ЭПРА , не запускался. На амперметре стрелка дрожит , маленький пульсирующий ток . В телевизорах так было когда во вторичных цепях КЗ . В общем вышел на трансформатор , в нем похоже межвитковое . Он с оплавленным каркасом . Поставил с другого ЭПРА заведомо рабочий транс и все запустилось
Срисовал с платы кинескопного монитора мосфет в блоке питания и его обвязку
В затворе деталей не пожалели и снаббер тоже есть . В общем почему в ЭПРА на этом сэкономили ?
@Андрей-Туманенко сказал :
Очевидно же! Если ЭПРА будут вечны - фирма разорится...
@Схемотехник тут вот драйвер для мосфетов предлагают, но не заработал почему то https://youtu.be/RsEreKRC5IE
@Андрей-Туманенко сказал :
Спасибо за наводку. Автор видео обратил внимание, на место покупки, возможно в этом и причина... Вообще данный драйвер не рассчитан на высокое быстродействие... Также указано, что в отличии от стандартных драйверов, данному не требуется источник питания... Так что ждать чего-то выдающегося не приходится...
@Схемотехник сказал :
Собрал RCD и на стоке выброс уменьшился с 210 до 170 Вольт . Сразу стало заметно уменьшение светового потока лампы. Так , что для ЭПРА с входным напряжением 50 Вольт RCD не нужно. А вот на затворе добавление элементов делает прямоугольные импульсы почище . Без них вот так
Добавил два резистора и две ферритовые бусины (подсветил желтым ) . Как в БП от монитора .
С завода в ЭПРА все попроще было в затворе
@Андрей-Туманенко сказал :
А какой диод вы использовали?
@Андрей-Туманенко сказал :
Ну с завода вообще, не порядок какой-то... В цепи разряда стоит диод без резистора. И затвор не подтянут к истоку...
@Схемотехник сказал :
UF4007
@Схемотехник мышь погнала . Ведет себя так будто левая кнопка постоянно зажата . Ума не приложу что с ней случилось . Есть какие то варианты ?
@Андрей-Туманенко сказал :
такой диод достаточно быстродействующий... Может быть избыточное значение емкости или слишком низкое сопротивление... Ведь на этапе паузы, когда транзистор закрыт, ток через диод, сразу после отключения ключа - обладает наибольшим значением. Но то через диод должен упасть до нуля, до того как откроется транзистор. Так что скорее всего, у RCD снаббера слишком большая емкость и низкоомный резистор. Схема не успевает восстановиться к следующему циклу, то есть когда транзистор открыт.
@Андрей-Туманенко сказал :
А в каком на самом деле состоянии кнопка? Эта кнопка - это ведь переключатель... У меня когда были проблемы с микриком, разбирал и стирательной резинкой протирал почерневшие контакты... Вообщем, нужно убедиться в здоровье микрика, а затем думать что делать дальше...
@Схемотехник сказал :
Кнопка в новом состоянии . В описании идут как геймеровские, т.е. "усиленные". Возле правой кнопки пропаивал SMD резисторы и один от прикосновения паяльника отвалился . Припаял его нормально и все прекрасно заработало , но хватило такого ремонта всего на сутки. Теперь дымлюсь как это лечить ? И самое интересное многие уже пожаловались на всякие глюки ноутов и прочего и именно на Hewlett-Packard. Как то странно все это. У кого то аккум перестал заряжаться нормально , у меня вот мышка погнала ...
Вот такой еще ЭПРА попался , но не восстановить его
@Схемотехник сказал :
Диод без резистора лучше ? С резистором время разряда увеличивается . Если время затянуть ключ будет нагреваться сильнее
@Андрей-Туманенко сказал :
Интересный ЭПРА...
@Андрей-Туманенко сказал :
Ток заряда затвора ограничивается резистором. А вот то разряда - ничем не ограничен... На долго ли хватит микросхемы ШИМ, через которую будут протекать токи ничем не ограниченные, а значит заведомо большие, чем указано в документации. Как мне видится, отсутствие резистора в затворе - это прямой путь к снижению срока службы изделия... Зачем нужен дроссель L2 в цепи затвора - не понятно. Ведь он снижает время нарастания напряжения на затворе...
@Схемотехник сказал :
Из интересного ЭПРА размотал трансформатор.
Он теперь будет вместо сгоревшего , после перемотки
Кстати мышь уже работает
@Андрей-Туманенко сказал :
интересно выводы вы подогнули...
@Андрей-Туманенко сказал :
И все-таки там "непропай" был?
@Схемотехник сказал :
Сверлить плату сложнее , да и мелкие сверла на работе . Добавил длину медной жилой от UTP и сформовал выводы как надо. В этом трансформаторе сечение сердечника побольше .
Выпаял левую кнопку , промыл спиртом место под ней и проблема пропала. Под нее что то натекло , полагаю ЛТИ-120 . Впаял новую без жидкого флюса , пока работает .
@Схемотехник сказал :
Это ферритовые бусины , убирают "звон" на высоких частотах . Думаю на 45 кГц вообще никак не влияют
@Схемотехник сказал :
Только сегодня подключил ЭПРА после перемотки . Результат плачевный
@Андрей-Туманенко сказал :
Все по нулям? Или же замечен эффект - "фейерверк"?
@Схемотехник сказал :
обычно ЭПРА не слышно , т.к. частота 45-50 кГц . После перемотки пищит и лампу не зажигает , только края светятся . В общем раз слышно значит частота звуковая . В рабочем ЭПРА без лампы пусковой ток 1 А, а тут 0,2 А . В общем много чего не соблюдено при перемотки. Можно на родном каркасе намотать и поглядеть что получится
@Схемотехник сказал :
Перемотал ... Осталось включить или н уего на ?
@Андрей-Туманенко сказал :
Иногда бывает, что источник перезапускается с частотой, которая в звуковом диапазоне... То есть сам блок работает на номинальной высокой частоте, а из-за перезапусков возникает писк...
Надо смотреть, как будет результат. А как перемотали? что исправили? в чем была ошибка?
@Схемотехник сказал :
Я же решил взять трансформатор от другого ЭПРА и приколхозить сюда. А в нем нет зазора , т.к. ЭПРА был собран на двух полевиках. Этот ЭПРА однотактный и зазор обязателен. Да и сечение сердечника больше . В общем такая перемотка не заработала. Сейчас намотал на родной каркас , с родным ферритом . Если начало и концы обмоток не перепутал, то должен запуститься .
@Андрей-Туманенко сказал :
Да да, все верно. Для однотактных схем - зазор обязателен. Он позволяет уменьшить остаточную индукцию в магнитопроводе, то есть практически размагнитить сердечник к следующему такту...
@Схемотехник работает после перемотки. Но не пойму почему так нагревается сильно трансформатор. Буду экспериментировать с количеством витков
@Андрей-Туманенко сказал :
На этот раз параметры обмоток точно совпадают с исходными значениями?
А другие элементы как себя ведут? Перегреваются? Снабберные цепи исправные? А у вас есть возможность сравнить выходное напряжение с другими аналогичными устройствами?
@Схемотехник сказал :
Намотал такое же количество витков как и было . Вот думаю местами обмотки поменять I и II
Сам ключ не сильно нагревается . А вот обмотка I грелась так , что в каркасе следы от обмоточного провода остались
R13 и VD9 на плате отсутствуют. Аналогичный ЭПРА тоже самое с трансформатором. Греется рукой не удержишь .
@Андрей-Туманенко сказал :
Получается, обмотка "I" - это первичная, так как она подключается к "+" питания и на силовой ключ... А остальные - вторичные - вспомогательные...
Может у нее сечение недостаточное? Вообще, по вашим ощущениям, сильно греется обмотка или сам магнитопровод?
Интересно, что обмотки "V" и"VI " - осуществляют подогрев катодов, скорее всего частотный... Получается, что преобразователь во время запуска и процессе работы - работает на разных частотах... Еще имеется транзистор T2 (BC547), который может оказывать влияние на частотно-задающую цепочку R11-C5...
@Схемотехник сказал :
Я тоже так понял , так и есть .
А вот это тоже вариант . Может более толстым проводом намотать ? Если последнюю обмотку "VI "можно пальцами держать , то магнитопровод не удержишь он горячее . Хотя тут все не так просто. Сначала ведь намотана обмотка "I" , а потом все остальные . И похоже она греется больше всех
Во время запуска на осциллографе видно как частота сильно превышает рабочую . Ну допустим 100 кГц при пуске и с понижением до 47-50 кГц (резонансная рабочая частота лампы ) . А если изменить время открытого ключа ?
@Андрей-Туманенко сказал :
Хороший вопрос... Преобразователь, ведь, однотактный... Если транзистор будет меньше времени работать (открыт) - то и меньшая мощность будет передана в нагрузку, то есть упадет мощность на лампе... С другой стороны, вопрос в том, как такое измерение скажется на потерях в трансформаторе...
Осциллограмма - это напряжение на какой части обмотки?
@Схемотехник сказал :
это сток мосфета
@Андрей-Туманенко сказал :
Понятно, ну выброс приличный, конечно же... А вы не помните? первичная обмотка проводом какого сечения намотана?
Также есть мысль, может стоит посмотреть осциллографом форму напряжения на резисторах R15-16-17? Так можно будет понять форму тока через первичную обмотку. По идее, ток должен нарастать линейно... Если будет по экспоненте - то значит, сердечник уходит в насыщение и через обмотку может протекать избыточный ток...
@Схемотехник сказал :
микрометра нет под рукой , хотя есть штангенциркуль. Получается Ø 0,35 мм
Посмотрю на работе . Все там . Дома только смотанный горелый провод остался
@Схемотехник сказал :
Провод Ø 0,35 мм
Посмотрю на работе , все там . Дома только провод горелый
@Андрей-Туманенко сказал :
Узнаем форму тока, а также падение напряжения на сенсорных резисторах, можно будет прикинуть величину тока через первичную обмотку. Сечение известно. Можно будет оценить допустимо ли использовать данный провод... Плотность тока в обмотке трансформатора, вроде бы, не должна превышать 3-4 А/мм2.
@Схемотехник такая вот осциллограмма
а вот и еще один ЭПРА . Вход 40 -150 В , выход ЛЛ 14-20 Вт
@Андрей-Туманенко сказал :
Ну тут уже один стеклотекстолит чего стоит... Двухсторонний... И фильтр есть на входе...
@Андрей-Туманенко сказал :
Три резистора параллельно (1 Ом, 1 Ом, 2.7 Ом) общее сопротивление которых составляет: 0.42 Ома. Далее. По осциллограмме, когда ключ открыт, минимальное падение напряжения составляет, примерно, 1.5 клетки, то есть 0.75В, а максимальное падение напряжение составляет, примерно, 2.25 клетки, то есть 1.125В. Таким образом среднее значение падения напряжения на резисторах составляет: 0.9375В. То есть среднее значение тока при открытом транзисторе составляет 2.23 Ампера. Среднее значение тока на ПЕРИОД составляет 2.23 * (1.25 клетки)/(4 клетки) = 0.696 Ампера.
Теперь, зная поперечное сечение провода, можно прикинуть реальную плотность тока. Или же можно измерить сопротивление первичной обмотки и прикинуть какие потери на ней рассеиваются...
ЭПРА огонь. На входе стоит диодный мост и можно не соблюдать полярность при подключении . Далее повышающий преобразователь и подстроечным резистором можно накрутить напряжение от 152 до 309 Вольт на его выходе . Для лампы 18 Вт я выставил 237 Вольт . Далее на какой то микрухе и двух полевиках собрали полумостовой преобразователь с теплым стартом для лампы . Хотел залить видео как он стартует и не получается . Вот скриншоты
@Схемотехник сказал :
Этим сырым ЭПРА даже заниматься неохота. Вот где гадость . После 40 минут работы прощупал электролиты С2 и С10 . Так вот С2 теплый , а С10 горячий . Я так понимаю он частично "съедает" этот самый выброс до 210 Вольт . При этом завод поставил электролиты на 100 Вольт. Еще мне непонятно как эти ЭПРА для ЛЛ ламп 18 Вт и 36 Вт изготовлены с одинаковым сечением магнитопровода. Если для ЛЛ 18 Вт все вполне себе работает , то для ЛЛ 36 Вт феррит и обмотка кипят . Хочу намотать двойным проводом первичную обмотку , тем самым увеличить сечение .